当前,以生物制造、量子科技、具身智能、6G等为代表的未来产业已成为各国战略布局的新方向和新焦点。全球新一轮科技革命与我国加快转型升级形成历史性交汇,布局未来产业将成为我国在构建新发展格局、抢占发展制高点、培育竞争新优势中不容错失的战略机遇。加快创新生态系统建设,推动产业链、创新链、资金链、人才链的融合已成为世界各国顺应全球科技革命和产业变革浪潮、促进产业创新的重要举措。未来产业要从“种子”成长为“森林”,需要基于创新生态系统理论的视角,促进产业链、创新链、资金链、人才链的互促协同,形成要素自由流动、循环畅通无阻、内生动力强劲的生态。
一、未来产业“四链”融合的理论阐释
(一)未来产业的内涵特征
对于未来产业的内涵研究需要综合考虑“未来”“产业”两个关键词。“未来”既意味着具有面向未来的蓬勃发展潜力,“是抢占国际竞争制高点的战略‘先手棋’,也是打造经济增长新引擎的关键‘胜负手’”;但同时“未来”也意味着未来产业的生命力在于“未来”时期,是当下还没有发展成熟的产业。“产业”的本质在于为人类社会提供所需产品和服务,是同类企业的集合,既是社会生产的供给方,又是社会消费需求的供给方,因而既代表着最先进的生产力,“是重大前沿科技创新成果商业化的产物”,又代表着需求升级的大方向,“以满足经济社会不断升级的需求为目标、代表科技和产业长期发展方向”。
综上,未来产业是以前沿技术为引领、代表人类社会长期发展方向、在当前处于孕育孵化或成长阶段,但将对未来经济社会发展起到引领变革和全局带动作用的产业。其核心特征包括三个方面:
一是以“未来”技术为驱动。当前,新一代信息技术、生物、能源、材料等前沿领域创新呈现空前密集活跃态势。未来技术作为未来产业的底层驱动力,其突破与产业化应用将成为激活未来产业发展势能的核心所在。
二是以“未来”需求为引领。需求是产业结构演进的根本动力。未来产业要以满足人民美好生活需要、推动经济社会高质量发展等为目标,在新型需求牵引供给和新型供给创造需求中实现更高层次的动态平衡。
三是以“未来”动能为导向。未来产业因其跨领域、长链条的特征,其影响将沿着产业链上下游,广泛扩散至社会各个领域,从而产生全局性的引领带动和变革作用。未来产业将成为培育产业新动能、抢抓发展新赛道、打造国家新优势的关键所在。
未来产业具有前沿性、引领性、不确定性,其发展创新不能采取短期、单向、线性的传统模式,而应采取生态式、融合性、系统性的创新模式。
(二)“四链”融合的理论源流
创新链、产业链、资金链、人才链“四链”融合的理论源流,可追溯至古典经济学、马克思主义政治经济学、创新经济学等理论流派。亚当·斯密强调劳动分工、资本积累和专业技能增长的重要性。熊彼特则将一种从来没有过的关于生产要素和生产条件的“新组合”引入生产体系,认为技术变革是资本主义经济的基本特征之一,经济是由创新企业家驱动的,投资产生的技术推动生产生活的质变。罗伯特·索洛在资本、劳动两大变量的基础上,将技术进步作为外生变量引入增长理论,从而解释了长期经济增长的来源。他提出,虽然资本和劳动的投入会导致经济增长,但这种增长是有限的,最终会达到一个稳态水平;在稳态水平上,只有通过技术进步才能实现持续的经济增长。从经济学研究脉络来看,产业增长是目标函数,人才、资本、技术等要素则是内生变量,几大变量之间并非彼此割裂,而是相互协同、相互支撑。
近年来,我国虽然产业创新水平不断提升,但仍然存在着科研与产业“两张皮”、科技创新“孤岛”、产教脱节等问题,制约着创新整体效能的提升,因而应树立系统性思维,推动产业发展与科技创新、资金匹配、人才培养一体部署、一体推进。产业、创新、资金、人才要整合成“链”,然后通过“四链”之间的共同作用,激发未来产业创业创新潜能,形成引领新一轮科技革命和产业变革的新质生产力。
(三)未来产业“四链”融合的模式解析
在“四链”融合推动未来产业发展的模式中,产业链是核心,创新链、资金链、人才链均围绕产业链进行部署,“四链”之间相互融合、相互促进。
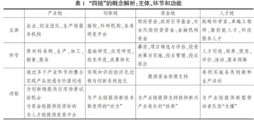
第一,产业链是产业内部在技术经济关联的基础上,根据时空布局关系、特定逻辑关系而形成的功能链。产业链是主要载体,在“四链”融合中处于核心地位,是价值创造和产品流通的重要链条(见表1)。相较于其他产业类型,未来产业具有截然不同的特征,因而其产业链建设也不能采取传统的方法论。一方面,未来产业须以抢抓未来制高点的高度进行战略布局。未来产业具有前沿技术引领、培育周期曲折漫长、渗透变革潜力巨大等特征,先发锁定效应明显。未来产业的重要性不仅仅体现在规模体量和经济增长作用上,更体现在发展制高点的争夺上,需要前瞻谋划与大力推进。另一方面,未来产业面向的是科技创新“无人区”,没有先例可循,从新技术的发明到产业化、规模化,需要经历曲折漫长的培育周期,而在这期间存在较强的不确定性和高风险性,部分技术可能最终会转化为颠覆性技术,部分技术则面临技术路线错误、发展停滞的可能。这就需要建立与长周期、突破性创新相适应的组织机制和政策体系。

第二,创新链是以实现知识的经济化过程与创新系统优化为目标,通过一系列的创新活动将相关参与主体联结起来的功能链。创新链在未来产业的“四链”融合中主要承担技术创新和知识输出的角色,能为产业链提供新的技术和创新能力,是“四链”融合中的动力源。历史上的每一次工业革命,都以颠覆性、突破性、通用性技术为引领,成为打破原有增长瓶颈、推动经济社会高质量发展的新引擎。如蒸汽机驱动了第一次工业革命,电力和内燃机驱动了第二次工业革命,互联网技术驱动了第三次工业革命。这些技术不仅突破了当时的生产瓶颈,更是通过向千行百业的渗透融合,重塑了经济结构、社会形态乃至人类文明的底层逻辑,显著地改变了国际竞争格局。如今,全球科技创新进入空前密集活跃的时期,信息技术、生命科学、能源技术、空间和海洋技术等加速突破应用,颠覆性技术层出不穷,产业变革孕育其中,未来产业发展不进则退、慢进亦退。我国亟须把握历史发展机遇,通过实施有组织的产业技术政策,抢占科技革命和产业变革制高点。
第三,资金链是由政府财政资金、金融机构资金、社会资金等各类资金组成,开展风投创投活动的功能链。资金既是创新活动的基础支撑,又是创新活动的重要目标。一方面,创新活动需要强大的金融支撑,尤其对于需要高资金投入、长周期培育的未来产业更为重要;另一方面,只有创新成果能够转化为切实回报,才能激发更多主体投身创新活动的积极性和主动性。在未来产业发展中,这种创新链和资金链互促融合的关系,将直接影响到产业链的创新能力供给。例如,美国硅谷在技术与资本融合中,形成“联合产业”独特模式,无论是处于种子期、成长期,还是成熟期的科技企业,都能找到适配的资金渠道。苹果、谷歌、Facebook、英伟达等科技巨头正是在这样的环境下“拔节生长”。从未来产业投资来看,针对其高风险、高不确定性、高回报的特征,有必要建立敢于“投早、投小、投长、投硬科技”的资金组合,这就需要政府财政资金和社会资金的互促融合,并围绕“募投管退”建立完善鼓励风险耐受和价值投资的制度设计,如延长政府基金存续期、建立容错纠错机制等。
第四,人才链是产业链各个环节中不同类型、不同层次、相互链接的人才组合,既需要持续丰富战略科学家、卓越工程师、科技服务人才等各个类型的人才组合,又需要不断优化人才引进、培养、使用、评价、流动、服务保障等各个环节的人才政策。未来产业的发现、发明和发展都依赖于“人”。在中国如火如荼的科技浪潮之中,许多优秀科技成果正是由于科研人员的颠覆性、创造性思维而产生的。“非共识、非主流、非中庸”式创新成为跳出传统研究范式、突破科技瓶颈的关键力量。
二、未来产业“四链”融合的创新机理
近年来我国发展未来产业取得积极成效,但实践中我国创新体系仍然存在结构性梗阻,科技创新对产业创新的促进作用未能充分发挥。一是技术成果多,但许多先进技术未能实现从“实验室”到“生产线”“生产力”的转化;二是创投资金多,但针对早期领域、能够陪伴企业走过漫长成长周期的耐心资本缺位;三是人才总量大,但能够与科技前沿、与产业需求紧密结合的高层次人才较为匮乏。解决上述问题,需要坚持系统思维,改变传统模式下的创新环节“脱节”现象,以产业链为核心,一体推进创新链、资金链、人才链建设。
(一)围绕产业链部署创新链,跨越成果转化的“魔鬼之河”“死亡之谷”“达尔文之海”
新兴技术从概念提出、研发创新到落地应用、大规模扩散均需要经历相当长的技术发展周期,需要跨越“魔鬼之河”“死亡之谷”“达尔文之海”。未来“技术”向“产业”的转化存在多重断点。
科技成果转化率低的重要原因在于创新端和产业端的脱节。一是基础研究找不到开发场景(即“魔鬼之河”)。以石墨烯开发为例,石墨烯2004年就被安德烈·海姆和康斯坦丁·诺沃肖洛夫首次分离出来,但是经历了较长时间才逐渐找到石墨烯在柔性电子、电池等领域的可行性应用。二是技术难以在实践中验证适配(即“死亡之谷”)。人工智能在实体经济的落地中存在种种困难,以工厂智能识别检测为例,在实验室里准确率很高的人工智能识别产品,由于工厂特殊灯光让反光较为严重,导致图像失真,在真实工厂环境中出现失效。三是产品找不到市场(即“达尔文之海”)。例如,3D打印在早期面临着用户接受度不高、应用场景有限、成本较高等问题,产品推广应用面临难题。
推动未来产业发展,应以产业链需求为导向部署创新链,让未来“技术”能真正从“实验室”走向“生产线”。一方面,要更加重视科技创新的“最初一公里”,重视布局和服务原始创新。现在的科技创新机构,往往更重视布局创新链条的后端环节,即对具有一定成熟度的技术进行工程化开发和产业化应用,而未来产业需要布局面向未来的技术,更重视技术成熟度较低、处于理论探索阶段的创新链前端环节。例如,美国未来产业研究所、欧盟知识与创新联合体等通过多学科、多部门合作,整合基础研究、应用研究、产品研发、产业转化、市场推广等环节的创新链产业链资源,建立从原始创新到大规模商用的全生命周期链条。另一方面,要在创新链前端就与产业链紧密融合、迭代优化,让科技创新真正转化为现实生产力。如欧美发达国家以及国内部分城市正在探索建设的“概念验证中心”,即在技术处于概念期时,就开始研究评估其“是否可行、是否可以做出来”,从多维度进行项目筛选。接下来为选定项目提供验证资金、帮助生产样品、联系外部资源等,成熟到一定阶段后再推动产业落地。欧盟研究理事会发布的《概念验证基金实证评估报告》证明,概念验证基金项目在专利、衍生新公司、吸引资金等方面相较于其他项目具有突出优势。
(二)围绕产业链配置资金链,弥补“投早、投小、投硬科技”的缺位地带
未来产业从“播种”到“出苗”,需要经历高风险、长周期的孵化培育周期,比其他产业更加需要“耐心资本”的支持。但在实践中,培育未来产业的资金往往处于缺位状态。
未来产业的培育发展可以划分为基础研究、应用研究、技术开发、产品原型和测试、大规模产业化五个阶段。从各个阶段的资金投入量来看,在前期的基础研究和应用研究阶段,往往有科研资金投入,而在后期产品经过市场化验证后也能得到大量社会资金的注入,但科学发现与产品形成之间鲜有资金注入。资本是“逐利”的,需要在一定时间内看到回报,但由于未来产业项目风险高、周期长、投入大、成功率低,这让遵循市场化机制的资本“望而生畏”。金融机构受制于传统的经营惯性,往往更倾向于通过单一信贷“吃利差”,而非通过科创生态体系化布局“享回报”。究其原因,以间接融资为主体的传统社会融资体系与未来产业的特殊金融体系之间不匹配。一是久期不匹配,科创金融需要的是“长钱”“耐心资本”,而传统融资体系相对更注重当前“看得见”的回报,“短钱”居多。二是风险评估模式匹配不足。传统的信贷模式下抵押物明确、价值好评估,而未来产业缺乏实体抵押物,亟须探索知识产权等无形资产质押融资授信新模式。三是资金需求与资金供给不匹配。虽然市场上一些风险投资机构也会投资前沿科技项目,但更倾向于技术成熟度相对较高、有着较为明晰市场应用前景的项目,为成熟期科创企业“锦上添花”,而非为初创期科创企业“雪中送炭”。但成熟期科创企业财务状况相对良好,更缺乏资金的是初创期科创企业。金融机构对尚处于概念验证阶段的技术项目缺乏投资动力,制约了初创期科技企业做大做强。
推动未来产业发展,需要培育懂科技、懂未来的“耐心资本”,实现科创与金融的互促互融。其破题思路是发挥政府资金的牵引作用,弥补市场失灵。一方面,要靶向投资处于发展萌芽期、投入不能带来短期回报的产业领域。苏州天使母基金在成立时就确立了“未来产业探针”的发展目标,基金不追求短期效益而是面向未来。该基金不跟风当时大热的互联网企业,而是大力布局量子通信、细胞和基因诊疗、深海空天开发、脑科学与类脑智能、第三代半导体材料等先导性前沿领域。另一方面,要敢于投资中小科创企业,帮助企业渡过科技成果转化的“死亡之谷”。如美国推出“小企业投资公司计划”(Small Business Investment Company Program,简称SBIC计划),专门面向中小企业投资,旨在通过刺激和补充私人资本与长期贷款,解决中小企业融资难问题,并推动其业务增长、扩张。SBIC要求企业自行募集1500~2000 万美元,政府以2~4倍配套提供低息贷款或担保债券,通过这些方式撬动社会资本投入,显著放大投资效果。新兴产业公司成长早期营收较少,但利息还款需刚性支付,造成收益支付与收益获取在时间上的不匹配,阻碍了企业成长,也影响了投资意愿。针对这种情况,SBIC创新性采取“参与证券”的方式来支持小企业投资公司的融资。以政府信用为小企业投资公司发行的债券、证券进行担保,并且代其支付利息,直到其获得收益后,再向SBIC偿还利息,并缴纳 10%的投资收益作为回报,项目退出后按 10% 分成,实现“收益后置+风险共担”,解决早期科技投资“短债长投”难题。通过这一机制,SBIC得以赋能中小科创企业从资本市场上顺利筹集长期资本,从根本上解决资金期限不匹配的问题,帮助企业渡过科技成果转化的“死亡之谷”。该计划能够在中小企业陷入困境时“雪中送炭”,包括苹果、联邦快递、英特尔、特斯拉等在内的知名企业均得到过SBIC计划的支持。
(三)围绕产业链培育人才链,打通产业、科技、教育之间的壁垒
未来产业具有多学科、多领域融合的特性,需要培养更多学科复合型、专业交叉型人才。但实践表明,高质量人才供给远不能满足快速发展的产业创新需求。
创新生态体系要形成产业、科技、教育彼此协同的格局,但实践中这三者往往处于割裂状态。一方面,科技和产业“各成一轴”,科研思维与商业思维有较大差异。科学家发明了先进技术,但不知道如何转化映射到产业,不懂怎么做产品、做企业、做市场;而懂产业的企业家又不懂科技,不知如何将产品需求“转译”为技术问题。科技成果转化人员是联结科技与产业的桥梁。在欧洲国家,科研人员与技术经理人的配比大概是25∶1,即每100个科研人员需有4个技术经理人。但我国技术经理人紧缺,远远达不到这一比例。另一方面,产教之间存在脱节问题。未来产业是典型的技术密集型、知识密集型行业,迫切需要培养大批高层次人才,但当前高等教育中专业设置、课程设置未能根据技术进步和行业发展更新换代,导致学生所学内容与目前前沿技术工艺差异较大,难以满足产业实际需求。虽然近年来国家大力推进产学研与教育融合,但高校和企业尚未探索出有效的合作双赢路径。企业与高校联合培养的学生不一定最终入职,学生的实践能力培养与高校教师的评价机制关联不大,因而相关主体的推进动力不足,产学研合作尚停留在浅层。
推动未来产业发展,需要以产业链需求为导向建设人才链,培育支持创新全链条的新型劳动者队伍。一方面,要加快培育科技成果转化专业人才,夯实连接产业与创新的人才纽带。如项目经理是美国国防部高级研究计划局创新中的核心角色,他们不负责具体的技术研发,而是以项目为导向统筹各类创新资源,负责技术选择、项目组织、项目协调、项目执行、项目经费管理、技术产业化等环节。另一方面,要推动人才培养与科技前沿、产业需求紧密结合。如北京航空航天大学未来空天技术学院以培养具有深厚科学素养、引领空天科技发展的未来“总师”为目标,大胆破除学科边界和学科思维,探索构建以未来空天领域重大问题为牵引的人才培养模式,并采用课程—项目双螺旋培养体系,让学生在实践中不断培养创新思维和解决复杂问题的能力。
三、未来产业“四链”融合的实践方略
要进一步深化产业链、创新链、资金链、人才链之间的有机协同、互促融合,促成未来产业与区域的统筹布局和协调发展,实现有效市场与有为政府的良性互动,促进未来技术向“产业”的高效转化,推动科技与经济的有机结合,实现以未来产业培育产业新动能、抢抓发展新赛道、打造国家新优势的发展目标。
(一)优化“四链”融合的组织模式,建立“科学家+企业家+创投家”的协同机制
未来产业需要更为多元的技术融合、更高能级的创新突破。传统依靠单一主体单打独斗的科研组织方式已经难以适应未来产业发展需要。为此,要构建科学家主导技术突破、企业家推动场景落地、创投家提供资源赋能的“三位一体”协同机制,通过跨主体协同的创新组织模式解决“研用脱节”的痛点。
一是在未来产业关键领域实施技术创新工程,建立建制化的大科学科研组织范式,面向人工智能、量子信息、生物技术、未来制造、绿色能源等战略必争领域,打造关键技术牵引的创新共同体,建立互补性资源投入机制,超前开展前沿技术和颠覆性技术研发,打造面向未来发展的战略性技术储备优势。二是创新按需组建的团队攻坚模式,在政府引导下,建立“科学家给技术、企业家用技术、创投家推技术”的协同机制,打破科研单元与合作单位的组织边界,开展未来产业技术定点攻关,并行推进科技研发、市场分析、商业模式设计、资本导入等环节,以提升成果转化效率。三是构建“风险共担、利益共享”的合作模式,打造“技术识别—项目筛选—定向开发—收益分享”的科研共同体,探索科学家以技术入股、企业家以产业化能力入股、创投家以资金资源入股的股权绑定机制和专利共享协议机制,实行基于里程碑的股权激励模式,将各方利益与科技成果产业化发展长期深度绑定。
(二)建设“四链”融合的协作平台,打造“技术—样品—产品—产业”的孵化载体
科技成果转化服务机构对于未来产业的意义,可用食品加工厂之于粮食供应的作用来类比。如果没有食品加工厂将粮食原料加工转化为饭菜或食物制品,消费者就没有办法享用,粮食原料再充足也不能解决问题。同理,未来产业发展也需要数量足够、功能完备的技术成果“加工厂”,实现技术从“实验室”到“生产线”的成果转化。
一是建设解决科技成果转化“最初一公里”的概念验证平台,支持和培育早期项目从实验室走向市场。采取“先建设、后认定”的方式进行事后资助。二是建设推进技术产品化的小试中试平台,围绕创新产品创制、概念产品试制、紧缺产品研制等需求提供小试中试服务,打通从成果到样品再到产品的通道,加速科技产品的熟化。三是建设推进成熟产品产业化、规模化的技术交易和服务平台,为相关主体提供技术转让、许可、联合开发以及供需撮合、价款结算、合同登记、信息咨询等一体化交易服务,帮助企业快速匹配人才、供应链、原材料、金融、咨询等创新要素,形成未来产业发展的规模效应和集聚效应。
(三)围绕“四链”融合培育“耐心资本”,建立“懂科技、懂未来、懂产业”的投入机制
投资未来产业不能简单地搞短线、挣快钱,而要创设专注长期投资、价值投资且有风险耐受度的“耐心资本”,支持未来产业走过从“播种”到“出苗”、再到“参天大树”的漫长周期。
一是增强国资创投的“首创”精神。适当放宽政府引导基金单个投资项目的投资限额,延长基金存续期,完善投资容错和尽职免责机制,实行差异化考核监督制度,鼓励引导基金管理团队放开手脚,有信心、有底气在项目早期投资阶段发力,重点投向具有高技术含量和高市场前景的实验室成果、概念验证项目、小试中试项目。二是拓宽“耐心资本”的资金来源。建立健全引导基金阶梯化让利机制,综合运用风险补偿、贷款贴息、政策性担保等方式,更好发挥“四两拨千斤”的社会资本撬动作用。鼓励金融机构创新金融产品和服务,优化社保基金等投资管理机制,引导保险公司、养老基金、银行等长期资金更多流向创投领域。优化创投基金所得税政策,鼓励创投机构加大对未来产业项目的支持力度。
(四)激活“四链”融合的智力资源,统筹推进“教育、科技、人才”一体发展
未来产业的创新发展,需要坚持教育、科技、人才一体推进,强化产业、企业、创业、就业“四业”联动,形成科教融合、产教融合的人才培养体系,以高层次创新型人才梯队支撑世界未来产业重要策源地建设。
一是加快高层次、多层次的未来产业人才储备。针对未来产业的融合性创新需求,深化高等教育体制改革,建立起以创新精神和探索精神为驱动,跨领域、跨学科、跨平台的复合型人才培养方案。绘制产业与专业供求关系的专业谱系图,提升院校布局、专业设置与产业发展之间的契合度,通过校企联合“订单式”培养未来技能人才。二是高度重视培育科技成果转化人才,将成果转化人才纳入中青年拔尖人才、创新型企业家等培育对象,系统化培养科技中介服务、技术合同管理、中试熟化、专利布局、国际技术转移等能力,支持科技成果转化人才申报职称。三是建立“不拘一格用人才”的创业创新环境。推行面向“科创无人区”的制度改革,推行重大科技项目和关键核心技术“揭榜制”“技术总师制”“赛马制”,打破对项目承担者的年龄、资历等限制,组建一批创新型青年突击队。深入实施“投资于人”的分配激励政策,给予人才更大的技术路线和科研经费决定权,保障科研人员、转化服务人员、管理人员等各类创新主体的投入回报。
来源:《改革》
作者:胡拥军、关乐宁、宋心荣